専門研修ブログ
茨城県水戸市にある水戸済生会総合病院の専門研修を紹介するブログです。
初期研修を終えて、自分の専門領域を選ぶ際の参考になる情報や、その領域なら知っておくべきトピックなどを紹介していきます。
肺高血圧の診断・鑑別の流れ
改訂されたガイドラインから肺高血圧(PH)に関する話題を紹介していますが、今回はPHの診断・鑑別の流れについてです。
PH症例は非特異的な症状が主であるため、多岐にわたる疾患と鑑別が必要になります。そこでガイドラインでは、アルゴリズムにもとづいた実践的なアプローチが必要であるとして、診断アルゴリズムと鑑別アルゴリズムを示しています。アルゴリズムを用いてプライマリケア医、地域の中核病院、専門的な診断および治療が可能なPHセンターとの連携、ならびにPHセンターでの包括的な精密検査を円滑に行うことを目指しています。
まずプライマリケア医の役割としては、初期評価では病歴(既往歴を含む)、家族歴、身体所見(血圧,心拍数など)、胸部X線検査、心電図、BNP/NT-proBNPなどの血液検査、酸素飽和度の測定を行い、いずれかの検査で異常所見を認めた場合に地域中核病院への紹介を検討します。
地域の中核病院では、非侵襲的な検査を中心に進めていきます。肺疾患の評価のため、呼吸機能検査、血液ガス分析、胸部CTを、心疾患の評価のため心エコーと心肺運動負荷試験(CPX)を行います。特に心エコーは診断アルゴリズムの中で重要な位置を占めていて、PHの可能性を評価できるだけでなく、他の心臓疾患の鑑別にも役立ちます。
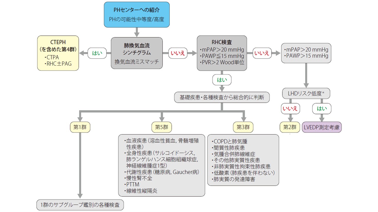
PHの可能性が中程度/高度の場合には、鑑別診断を確定し現在の臨床分類に従ってPHのさまざまな原因を識別することを目標に,PHの専門施設(PHセンター)への紹介を検討します(茨城県であれば筑波大学の循環器内科が、その役割を担っています)。PHセンターでは下図のような流れで診断を進めていきます。

(2025 年改訂版 肺血栓塞栓症・深部静脈血栓症および肺高血圧症に関するガイドライン p81 図15から一部改変)
実際のところ、他施設に紹介するには時間がかかることも多々ありますが、以下のような危険な臨床徴候がある場合には迅速な紹介が必要になるので覚えておきましょう。
危険な臨床徴候とは
・急速進行性の症状
・WHOのPH機能分類 IIIまたはIV
・右心不全
・失神
・不整脈への不耐性
・不安定な循環動態( 低血圧,頻脈,低心拍出状態)
(出典:2025 年改訂版 肺血栓塞栓症・深部静脈血栓症および肺高血圧症に関するガイドライン)
(編集長)
・・・・・・・・・・・・・・・・・・・・・
水戸済生会総合病院の臨床研修は
総合診断能力を有するスペシャリスト
を目指します
◆病院見学に来ませんか?
当院の研修医がどんなふうに仕事しているのか?
どんな生活を送っているのか?
あなたの目で確かめてみてください!
病院見学をご希望の方は、下のフォームからご連絡ください。
なお、病院見学がむずかしい時は、Zoomで個別説明会を行っていますので、
下のフォームに「Zoom希望」と記入してご連絡ください。
↓

